根据需要,漯河银鸽生活纸产有限公司拟对深加工软抽生产线升级项目进行招标,具体情况如下:
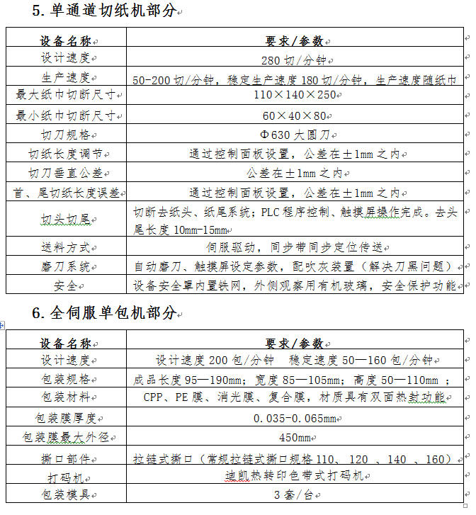
一、物资名称及技术要求:见附件。
二、采购单位:漯河银鸽生活纸产有限公司。
三、报名要求:
1.营业执照经营范围涵盖拟报价物资。
2.报名供应商需提供以下资料:企业简介(含职工总数、年营业额、主要经营区域、法人代表姓名、联系方式)、营业执照、法人代表授权委托书、被委托人身份证复印件(正反面)及联系电话,2024年1月至今合同业绩2份,以上资料均要求加盖公章。
四、报名时间:2026年1月16日至2026年1月23日。
五、电话报名联系人:招标办李战飞13643958666、技术联系人石永峰13949853201。
六、招标时间:若报名通过,以招标文件规定时间为准。
河南银鸽实业投资股份有限公司
招标办公室
2026年1月16日







三、其他要求:
1.PLC、变频器、触摸屏等主要电器元件采用西门子、ABB、三菱、英威腾、汇川品牌。
2.重载轴承采用SKF或FAG。
3.关键部位气缸选用力士乐(rexroth)、费斯托(festo)、诺冠(norgpen)等品牌。
4.交钥匙工程,供方提供安装所需要物资、配件(包含电缆,与现场配电室/电源相连接)。
5.涉及到包装机所需包装材需要提供试机样品和包装设计图稿。
6.随机提供说明书及相关易损件备件若干,提供所有设备部分零部件(包括轴承、减速机、皮带、气缸、辊子等)规格型号及具体位置和数量。
7.提供详细的设备设计图纸(纸质版3份和电子版1份)。
8.提供所有程序、电气图纸、变频器/伺服控制器说明书及参数。
9.立体压花无胶复合组,需与主机相兼容,可连接。
10.软抽线整机报价,需要详细说明设备生产信息。
11.设备配置如需有调整,与技术要求偏差大,可详细说明(前提保证设备产能)。
12.招标前一周,需安排技术交流或实地考察,到现场确认安装位置,并提交设备布置图和技术方案。
13.现场培训讲解操作以及维护方面的知识、操作、注意事项以及长期的维护技术咨询,自动化现场培训5天。
14.所有传动及外围防护装置必须达到国家安全标准,整线颜色统一米白加橙色。